咨询热线: 18225968333
联系我们Contact us
全国咨询热线18225968333

公积金提取代办

公司地址:上海华能联合大厦

联系电话:13065553707

上海常见问题

上海公积金提取手续_公积金提取条件_公积金提取手续

发布时间:2026-04-13 02:13:10

公积金提取:条件与手续全解析

公积金作为一项重要的福利制度,为职工在购房、租房等方面提供了有力的支持。了解公积金的提取条件和办理手续,对于广大职工来说至关重要。

公积金提取手续

首先,我们来看看公积金提取的条件。一般来说公积金提取手续,常见的提取条件包括:

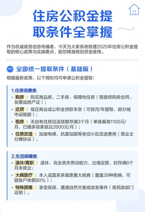
1. 购买自住住房,如商品房、经济适用房等。

2. 建造、翻建、大修自住住房。

3. 偿还购房贷款本息。

4. 租赁住房自住。

5. 离休、退休。

公积金提取手续

6. 完全丧失劳动能力,并与单位终止劳动关系。

7. 出境定居。

8. 职工死亡或被宣告死亡。

以下是一个简单的表格,对部分常见提取条件及所需材料进行对比:

提取条件所需材料

购买自住住房

公积金提取手续

购房合同、购房发票、身份证等

租赁住房自住

租赁合同、租金支付凭证、身份证等

离休、退休

离休证、退休证、身份证等

接下来,了解一下办理公积金提取手续的流程。

公积金提取手续

1. 准备相关材料,根据提取条件的不同,准备对应的证明文件和身份证件。

2. 向所在单位提出提取申请,单位进行初审并出具提取证明。

3. 携带提取证明和相关材料,前往当地公积金管理中心办理提取手续。

4. 公积金管理中心审核材料,如符合提取条件公积金提取手续,将批准提取,并将款项转至职工指定的银行账户。

需要注意的是,不同地区的公积金提取政策和手续可能会有所差异。在办理提取手续前,建议职工先通过当地公积金管理中心的官方网站、咨询电话或服务窗口公积金提取手续,了解详细的政策和要求,以确保提取过程顺利进行。

总之,公积金的提取是职工合法权益的体现,但要在符合规定的条件下,按照正规的手续办理,才能充分享受这一福利带来的实惠。

在线客服
联系方式

热线电话

18225968333

上班时间

周一到周五

公司电话

13065553707

二维码
线